Philips 42PF5421: инструкция
Раздел: Бытовая, кухонная техника, электроника и оборудование
Тип: Телевизор
Характеристики, спецификации
Инструкция к Телевизору Philips 42PF5421




Введение
Спасибо за покупку этого телевизора.
Даное руководство поможет вам установить и пользоваться вашим телевизором.
Мы советуем внимательно прочитать его.
Содержание
Информация по технике безопасности . . . . . . . . . . . . . . . . . . . . . . . . . . . . . . . . . . . .2
Подготовка / начало работы . . . . . . . . . . . . . . . . . . . . . . . . . . . . . . . . . . . . . . . . . . . . .3
Описание кнопок и разьемов телевизора . . . . . . . . . . . . . . . . . . . . . . . . . . . . . . . .4
Кнопки пульта дистанционного управления. . . . . . . . . . . . . . . . . . . . . . . . . . . . . . . .5
Кнопки пульта дистанционного управления (дополнительные функции). . . . . . . . .6
Быстрая настройка . . . . . . . . . . . . . . . . . . . . . . . . . . . . . . . . . . . . . . . . . . . . . . . . . . . .6
Сортировка каналов . . . . . . . . . . . . . . . . . . . . . . . . . . . . . . . . . . . . . . . . . . . . . . . . . . .7
Автоматическое сохранение . . . . . . . . . . . . . . . . . . . . . . . . . . . . . . . . . . . . . . . . . . . . .7
Ручное сохранение . . . . . . . . . . . . . . . . . . . . . . . . . . . . . . . . . . . . . . . . . . . . . . . . . . . .8
Название канала . . . . . . . . . . . . . . . . . . . . . . . . . . . . . . . . . . . . . . . . . . . . . . . . . . . . . .8
Настройки изображения и звука . . . . . . . . . . . . . . . . . . . . . . . . . . . . . . . . . . . . . . . . . .9
Использование функций Контраст+ и NR (Уменьшение шума) . . . . . . . . . . . . . . .10
Функция ״Таймер״ . . . . . . . . . . . . . . . . . . . . . . . . . . . . . . . . . . . . . . . . . . . . . . . . . . . .10
Использование функции PIP (картинка-в-картинке) . . . . . . . . . . . . . . . . . . . . . . . . .11
Форматы экрана . . . . . . . . . . . . . . . . . . . . . . . . . . . . . . . . . . . . . . . . . . . . . . . . . . . . . .12
Использование функции «разумного» изображения и звука . . . . . . . . . . . . . . . . . .13
Использование функции Активного контроля . . . . . . . . . . . . . . . . . . . . . . . . . . . . . .13
Телетекст . . . . . . . . . . . . . . . . . . . . . . . . . . . . . . . . . . . . . . . . . . . . . . . . . . . . . . . . . . .14
Использование режима компьютерного монитора . . . . . . . . . . . . . . . . . . . . . . . . . .15
Использование телевизора в режиме HD (высокая четкость) . . . . . . . . . . . . . . . .16
Советы по устранению неисправностей . . . . . . . . . . . . . . . . . . . . . . . . . . . . . . . . . .17
Глоссарий . . . . . . . . . . . . . . . . . . . . . . . . . . . . . . . . . . . . . . . . . . . . . . . . . . . . . . . .18
Спецификация . . . . . . . . . . . . . . . . . . . . . . . . . . . . . . . . . . . . . . . . . . . . . . . . . . . . . . .19
Повторное использование
Упаковка этого продукта предназначена для повторного использования.
Обратитесь к местным властям для правильной утилизации.
Использование вашего старого продукта
Ваш продукт сконструирован и изготовлен из высококачественных материалов и составных
элементов, которые могут быть использованы повторно. Если на продукте находиться
символ-обозначение с изображением кмуссорного контейнера на калесах, это обозначает,
что продукт подподает под Европейскую директиву 2002/976/ЕС.
Узнайте всю информацию о местных условиях по сбору электропродуктов и электроники.
Соблюдайте местные правила и не выбрасывайте старые продукты с обычным домашним
мусором. Правильная утилизация вашего продукта поможет избежать негативных
последствий для окружающей среды и для здоровья человека.
1

Информация по технике безопасности
Осторожно протирайте поверхность экрана
с помощью гигроскопической ваты или других
Оставьте как минимум по10 см свободного места
мягких материалов, например, замши.
с каждой стороны телевизора, чтобы обеспечить
Не пользуйтесь слишком мокрой тряпкой,
надлежащую вентиляцию. Установите телевизор
с которой капает вода. Для чистки телевизора
на устойчивой и плоской поверхности. Никогда
не пользуйтесь ацетоном, толуолом или
не закрывайте вентиляционные отверстия
алкоголем. Для безопасности выньте
телевизора тряпками или другими материалами.
электрический провод из розетки.
Не вставляйте ничего в вентиляционные отверстия.
Если в эти отверстия вставлены металлические
или легковоспламеняющиеся предметы, это может
привести к пожару или короткому замыканию.
Берите электрический провод за вилку.
Не тяните за электрический провод. Не
пользуйтесь плохими розетками. Вставляйте
вилку в розетку полностью. Небрежное
Не подключайте очень много оборудования
подключение может вызвать дуговой разряд,
к одной разетке, поскольку это может вызвать
что может привести к пожару.
чрезмерную загрузку и привести к пожару или
к короткому замыканию.
Не размещайте на телевизоре и вблизи него
никаких открытых источников пламени
Чтобы предупредитьвозникновение пожара
(например, горящие свечи).
или короткого замыкания, не подвергайте
телевизор воздействию дождя или сырости.
дождя или сырости.
В целях безопасности не дотрагивайтесь до
Не размещайте телевизор под прямыми
частей телевизора, электрического кабеля
солнечными лучами или в жаркой среде.
или до антенны во время грозы.
Не ставьте на телевизор вазу с водой.
Не ставьте на телевизор вазу заполненную
водой. Вода, попадая на телевизор, может
Установка телевизора на стену должна
привести к короткому замыканию. Если
производиться квалифицированным
на телевизор попала вода, не включайте
специалистом. Неправильная или неточная
его. Его необходимо немедленно показать
установка может повредить телевизор.
квалифицированному специалисту.
2

Подготовка / начало работы
1
Установка телевизора
3
Использование пульта дистанционного
управления
Для работы дистанционного управления
удалите из батарейки пластиковый лист
изоляции.
1 Размещение телевизора Поставьте
Ваш телевизор на прочнуюустойчивую
поверхность, оставляя по 10 см с каждой
4
стороны телевизора.
Включение телевизора
2
Подключения
• Вставьте антенну в
75
Ω
: в
специальное гнездо внизу телевизора.
• Вставить вилку электрического провода
в розетку ( 220-240 В 50/60 Гц ).
• Для включения телевизора нажмите
на кнопку питания (POWER). Загорится
зеленый индикатор и включится экран.
• Если телевизор остается в режиме
ПРИМЕЧАНИЕ
ожидания ( красная лампочка ), нажмите
ПРИМЕЧАНИЕ Для более подробной
на клавишу ПРОГРАММА +/
–
информации о видах подключения
на клавиатуре или Р –/+ на пульте
смотрите «РУКОВОДСТВО ПО
дистанционного управления.
ПОДКЛЮЧЕНИЮ».
3

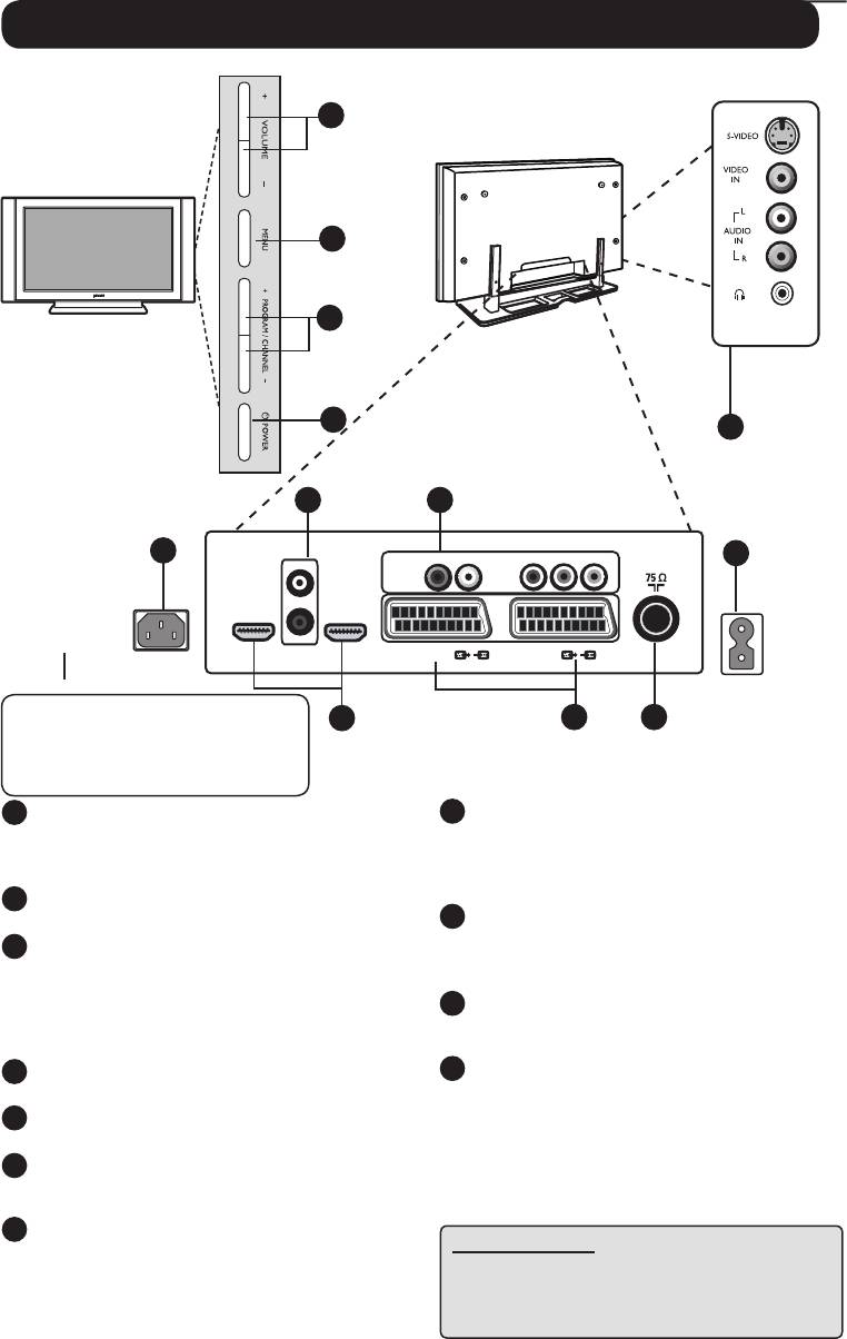
Описание кнопок и разьемов телевизора
2
3
4
1
11
6
7
EXT 4
5
5
AUDIO
R L
Pr
Pb Y
L
IN
R
Плазменный
HDMI 2
HDMI 1
ЖК-
телевизор
DVI
EXT 2
EXT 1
телевизор
MAINS ~
(AUDIO IN)
/SVHS2
ï
AC in ~
ПРЕДОСТЕРЕЖЕНИЕ: Это
8
9
10
устройство первого класса. Необходимо
подсоединять к СЕТЕВОЙ розетке с
выходом к подключению защитного
заземления.
1
ПИТАНИЕ (POWER) . : для включения или
8
Гнезда HDMI 1 /HDMI 2 : для подключения
декодеров телеканалов, DVD плеера/
выключения телевизора.
рекордера, приемника/оборудования,
Примечание : Электропитание остается,
работающего в режиме высокой четкости
даже когда кнопка Питания выключена.
или персонального компьютера.
2
ГРОМКОСТЬ (VOLUME) –/+ : для
9
Гнезда ЕХТ1 и ЕХТ2/SVHS2 : подключаются
регулирования уровня звука.
к оборудованию подобно DVD плееру/
3
МЕНЮ (MENU) : для вызова и закрытия
рекордеру, видеомагнитофону, декодеру
меню. Клавиши PROGRAM –/+ могут быть
со скарт-соединением.
использованы для выбора пункта меню,
Розетка телеантенны : Вставить
а клавиши VOLUME –/+ для введения и
10
телеантенну в 75 Ω
: розетку для
регулирования величин выбранного пункта
антенны.
меню.
4
11
Подключения сбоку : для подключения
РОГРАММА (PROGRAM) –/+ : для выбора
устройств, типа камеры. Также позволяет
программы.
подсоединить Ваши наушники для
5
Гнездо питания (POWER ) : Вставить вилку
комфортного прослушивания.
в розетку.
6
DVI аудио вход : для соединения
оборудования HD (высокой четкости) или
компьютера с выходом DVI.
7
Входы видео компонент/Аудио входы :
ПРИМЕЧАНИЕ
для подключения устройств, таких как, DVD,
декодера телевизионных каналов, у которых
Для более подробной информации
есть несколько гнезд. Подключить аудио
о видах подключения смотрите
входы телевизора к выходам устройства с
«РУКОВОДСТВО ПО ПОДКЛЮЧЕНИЮ».
помощью входов видео-компонент.
4

Клавиши пульта дистанционного управления
7
Активное управление (cм. стр. 13).
8
МЕНЮ
1
Для вызова меню и выхода из меню.
2
Курсоры
AUX
9
15
3
Эти 4 клавиши используются для выбора
16
4
и регулировки пунктов меню.
17
10
OK
5
Выбор подтверждается.
18
6
11
Громкость ( – VOL + )
19
Для регулирования уровня звука.
7
12
20
Предустановки изображения и
8
звука
Обеспечивает доступ к нескольким
9
предварительным настройкам изображения
10
и звука ( см. стр. 12 ).
13
Цифровые клавиши
раммам. Для двузначных номеров программ,
21
ввести вторую цифру до исчезновения
11
черточки.
22
14
Информация на экране
Для показа/удаления номера программы,
режим звука, оставшееся время у таймера
12
отключения и *индикатор силы сигнала.
15
Режим
Выбор между режимом ТВ, DVD и AUX
13
(смотрите «Дистанционное управление –
дополнительные функции на стр. 6).
16
Список программ
Для вывода на экран / удаленияс экрана
14
23
списка программ. Для выбора программы
используйте клавиши I i и клавишу .
для вывода ее на экран.
17
Картинка-в-картинке
Для показа окна PIP на экране ТВ (смотри
страницу 10 о том, как пользоваться
функцией PIP).
18
Звуковой режим
Позволяет усилить звук стереофонических
передач Stereo и Nicam Stereo в режиме
Мono или позволяет выбрать режим Dual
å
1
Режим ожидания
или Dual
»
. Индикатор Мono будет красным
Позволяет перевести телевизор в режим
в усиленном режиме.
ожидания. Для включения телевизора
19
Формат экрана ( смотрите стр. 12).
нажать на клавиши
, –
20
DVD / AUX (смотри стр. 6).
или – Р + (– Программа +)
2
21
Отключение звука
Неиспользуемая кнопка в режиме ТВ
3
Нажмите для отключения или
DVD / AUX (смотри стр. 6).
восстановления звука.
4
22
Выбор телевизионных программ (– P +)
Объемный звук
Для перехода к предыдущей или
Для включения / отключения эффекта
последующей программе. На несколько
окружающего объемного звучания. В
секунд на экране появляется номер
стереофоническом режиме создается
программы и звуковая настройка.
впечатление, что громкоговорители
Для некоторых программ в нижней части
расположены друг от друга на больших
экрана появляется название программы.
расстояниях. В моделях имеющих функцию
Предыдущая / Настоящая программа
Virtual Dolby Surround создается эффект
23
тыловых громкоговорителей системы Dolby
*
Индикатор уровня сигнала показывает
Surround Pro Logic.
уровень сигнала передачи программы,
5
Кнопки телетекста ( см. стр. 14)
которую Вы смотрите.
6
AV
Для вывода списка источников для выбора
ТВ или периферийного оборудования,
подключенного к входам EXT1, EXT2/SVHS2,
EXT3/SVHS3, EXT 4, HDMI-1 или HDMI-2.
5

6
Быстрая настройка
При первом включении телевизора на экране
появляется меню. Вам будет предложено
выбрать страну, а также язык меню.
ПРИМЕЧАНИЕЕ
Если меню не появилось, выполните
установку каналов методом автонaстpoйки
( см. стр. 7 ). Если меню появилось,
выполните следующие шаги
1
Используйте кнопки Î ï на пульте управления,
чтоб выбрать вашу страну, и подтвердите её
с помощью кнопки
. Если в списке нет
вашей страны, выберите
“. . . “ . Смотрите справочную таблицу стран,
доступных для выбора, на странице 19.
2
Используйте кнопку Æ для перехода
к языковому режиму и выберите Ваш
язык с помощью кнопок Î ï
.
3
Подтвердите выбор языка с помощью
кнопки .
4
Используйте кнопку Æ, чтоб начать поиск
Важно: Для выхода или прерывания
поиска до его завершения, нажмите
кнопку. Если вы прервали поиск во время
автоматического сохранения, не все
каналы будут сохранены. Для того, чтобы
автоматически сохранить все каналы, вам
необходимо призвести повторный поиск.
ЗАМЕЧАНИЕ
Автоматическая Система Настройки (ATS)
каналов
Если передающая станция или кабельная
сеть передают сигнал автоматической
сортировки, тогда каналы будут правильно
пронумерованы. На этом настройка
заканчивается. В противном случае вы
должны использовать меню Сортировка для
исправления нумерации каналов.
Автоматическая установка каналов (ACI)
Если обнаружена кабельная система или
телевизионный канал, который передает ACI,
появляется список каналов. Без сигнала ACI
каналы нумеруются по выбранному языку
и стране. Вы можете использовать меню
Сортировка для перенумерации каналов.
Некоторые передатчики и кабельные сети
передают свои собственные параметры
сортировки (область, язык, и т.д.). В таком
случае укажите свой выбор с помощью
кнопок
Î ï
и подтвердите его с помощью
кнопки
Æ
.
Кнопки пульта дистанционного управления
(дополнительные функции)
Дистанционное управление также позволяет вам управлять основными функциями некоторых
DVD-моделей фирмы Филипс.
ПРИМЕЧАНИЕ: Функции не существуют в DVD-R фирмы Филипс.
Нажмите на
, чтобы выбрать нужный режим: DVD или AUX.
Индикатор дистанционного управления зажигается, чтобы показать выбранный режим.
Он автоматически выключается после 20 секунд в режиме ожидания. Режим автоматически
возвращается в режим ТВ.
Следующие кнопки работают в зависимости от оборудования :
режим ожидания
пауза
быстрая перемотка назад
показ и выход из меню
стоп
выбор программы
воспроизведение
клавиши перехода и
быстрая перемотка вперед
регулировки, подтверждение
выбора
запись
–
цифровые кнопки
Plug’n’Play
Country
Language
GB
English

Сортировка каналов
1
4
Нажмите на кнопку На экране
Выберите номер канала, который вы
появится индикация Меню ТВ
.
хотите двигать кнопками Î ï и нажмите
Меню ТВ
на Æ / для входя в режим
Установить
сортировки (Стрелка сейчас указывает
Изображение
Звук
налево).
Функции
Язык
Æ
• 0
Установить
Страна
Æ
• 1
5
Используйте кнопки Î ï для присвоения
Автонaстpoйka
Æ
•
2
каналу нового номера и подтвердите
Руч. Настр
Æ
•
3
Сортировка
Æ
•
4
кнопкой
Í / (Стрелка указывает
Æ
Имя
•
5
направо и сортировка закончена).
4
5
6
Повторите шаги
и
столько раз,
2
При помощи клавиши ï выберите меню
сколько имеется каналов, номера
Установить и клавишей
Æ /
которых вам необходимо изменить.
ввойдите в меню Установить
.
7
Для возвращения к предыдущему меню
3
При помощи клавиши ï выберите
нажмите на клавишу
.
Сортировка и используя
Æ /
8
Для выхода нажмите на .
ввойдите в режим сортировки.
Автоматическое сохранение
1
4
Нажмите на кнопку .
Используя ï выберите Страна, а затем
при помощи
Í Æ выберите страну.
2
При помощи клавиши ï выберите
5
С помощью ï выберите
Автонa
стpo
й
ka
,
Установить и клавишей
Æ /
а затем используя
Æ
/
запустите
ввойдите в меню Установить
автоматический поиск каналов. Сохранятся
(Язык выделен).
все имеющиеся телевизионные каналы. Эта
Меню ТВ
процедура занимает несколько минут. На
Установить
дисплее виден процесс поиска и количество
Изображение
Звук
найденных программ.
Язык
Æ
Функции
6
После завершения поиска, нажмите на
Установить
Страна
Æ
для выхода из меню.
Автонaстpoйka
Search
Руч. Настр
Æ
Важно: Для выхода из меню или
Æ
Сортировка
прерывания поиска во время
Имя
Æ
работы нажмите кнопку
.
Если вы прервали поиск АО время
3
Перед тем как автоматически сохранить
автоматического сохранения, то не все
каналы, выберите с помощью клавиш
Í Æ
каналы будут сохранены. Для того, чтобы
*Язык.
автоматически сохранить все каналы вам
надо сделать повторный поиск.
* Выбор языка
Если вы по ошибке выбрали язык и не
– несколько раз нажмите на ï так, чтобы
понимаете на этом языке процедуру установки,
ЧЕТВЕРТЫЙ пункт телевизионного меню был
то выполните следующие шаги, чтобы вернуться
выделен.
назад к предпочтительному для вас языку:
– нажмите на Æ
/
для входа из меню
– нажмите на для выхода из данного
Установить
.
меню.
– нажмите на Í Æ для выбора предпочитаемого
вами языка (меню появится на выбранном
– нажмите на для входа в
языке). Вы можете установить телеканалы
телевизионное меню.
автоматически.
7

Ручное сохранение
Это меню позволяет вводить в память
6
Поиск :
по одной программе.
Нажмите на кнопку
Æ
/ Поиск
1
Нажмите на кнопку .
начнется. После обнаружения какого-либо
2
При помощи клавиши
ï
выберите
канала поиск прекращается и появляется
индикация имени (если таковое имеется).
Установить и клавишей
Æ
/
Переходите к следующему этапу. Если
ввойдите в меню Установить
.
вы знаете частоту желаемого канала,
3
При помощи клавиши
ï
выберите
Руч.
наберите ее непосредственно с помощью
Hacтр и используя
Æ
/
ввойдите
кнопок – .
в режим ручной сортировки.
Если никакого изображения не будет
4
При помощи кнопок
Î ï
выбрать пункты
обнаружено, обратитесб к разделу
для регулирования или активирования
«Советы по устранению
в меню Ручная Сортировка.
непcпрaвностей» на стр. 17 и 18.
7
Номер канала :
Меню ТВ
Руч. Hacтр
Введите номер, который вы желаете
Изображение
присвоить каналу , с помощью
Звук
Характеристики
Система
Европа
– или
Í
Æ
.
Установить
Поиск
Æ
8
Точная. настр :
Номер канала
Æ
если качество приема
Точная. настр
Æ
неудовлетворительно, настройте его
Запомнить
Æ
с помощью кнопок
Í
Æ
.
9
Запомнить :
5
Система : Используя
Í
Æ
выберите
Чтобы убедиться, что изменение
Европа (автоматическое обнаружение*),
сохранено нажмите кнопку
Æ
Сейчас
Франция (стандарт LL’), Соединенное
канал сохранен.
Королевство (стандарт I),
Западная
10
Для всех каналов, которые будут
Европа (стандарт BG) или Восточная
сохранены, повторите шаги
6
–
9
.
Европа (стандарт DK).
* Кроме Франции (стандарт LL’), где
11
Для возвращения к предыдущему меню
необходимо выбрать опцию
Франция.
нажмите на клавишу
.
12
Для выхода нажмите на .
Название канала
Если нужно, то можно дать имя телеканалу.
3
При помощи клавиши ï выберите Имя
и используя
Æ / ввойдите в режим
1
Нажмите на кнопку .
имени.
2
При помощи клавиши ï выберите
4
При помощи Î ï выберите канал,
Установить и клавишей Æ войдите в меню
который вы хотите назвать и при помощи
Установить.
кнопки Æ / войдите в режим имени.
5
При помощи Î ï выберите буквы
Меню ТВ
(максимум 5 букв), используя
Í Æ
Установить
двигайтесь по экрану для имени.
Изображение
Звук
язык
Æ
6
Нажмите Í Æ / до тех пор, пока в
Характеристики
Страна
Æ
Установить
верхнем правом угле экрана не появится
Автонaстpoйka
Æ
имя.
Руч. Настр
Æ
Сортировка
Æ
Имя
Æ
8
8

Настройки изображения и звука
1
Описание настроек Изображения
Нажмите на кнопку .
Яркость
: регулирует яркость изображения.
2
При помощи кнопок Î ï выберите
Цвет : регулирует насыщенность цвета.
Изображение или Звук
.
Контраст : регулирует соотношение между
3
При помощи кнопок Í Æ / войдите
светлыми и темными тонами.
в меню Изображение или Звук.
Четкость : регулирует четкость изображения.
Меню ТВ
Температура цвета : регулирует цветовую
Изображение
передачу :
Изображение
Звук
Прохладный (голубее), Нормальный
Яркость
39
Χараκтерист
(сбалансированный) или Теплый (краснее).
Цвет
Установить
Запомнить : служит для сохранения
Контраст
в памяти настроек изображения.
Четкость
Цветотепл
Описание настроек Звука
Запомнить
Эквалайзер : настройка тембра звука
( от баса: 120 Гц до высоких : 10 Гц).
Меню ТВ
Баланс : служит для настройки баланса
Звук
звука между левым и правым динамиками.
Изображение
Звук
Раз
н Γром : позволяет скомпенсировать
Эквалайзер
Æ
• 120 Гц
Χараκтерист
различия в громкости между разными
Установить
Баланс
Æ
• 500 Гц
каналами или звуковыми сигналами,
Разн Γром
Æ
• 1500 Hz
поступающими с разных внешних устройств
Oгpaн. Звyka
Æ
• 5 KГц
ЕХТ. Примечание : Программы 0 – 40 имеют
Βирт. Долби
Æ
• 10 KГц
индивидуальную установку громкости, а
Запомнить
Æ
программа 41 и выше обладают общими
установками.
4
Oгpaн. звyкa (Автоматический регулятор
При помощи Î ï выберите установки
громкости) :
Изображение или Звук и используя
Í Æ
функция автоматической регулировки
отрегулируйте их.
громкости, позволяющая подавлять
внезапное увеличениегромкости, особенно
5
Для возвращения к предыдущему меню
при смене каналов или трансляции рекламы.
нажмите на клавишу
.
Βирт. Долби
: Для включения / отключения
6
Для выхода из меню нажмите на .
эффекта окружающего объемного звучания.
Вы также можете перейти к этим
настройкам с помощью кнопок.
.
Запомнить : служит для сохранения
в памяти настройки звука.
9

Использование функций Контраст+ и NR (Уменьшение шума)
Определение установочных данных
1
Нажмите на кнопку .
функции
2
При помощи клавиши ï выберите
Контраст+ :
Χaрaκтерист. и клавишей
Æ /
– оптимизация общего контраста
войдите в меню Χaрaκтерист.
изображения для улучшения просмотра
изображения.
3
Для выбора Контраст+ или NR
– для активации функции выбрать опцию
(Уменьшение шума) пользуйтесь
On (Вкл).
клавишами Î ï , а опцию
On (Вкл) или
Off (Выкл) выберите кнопками Í Æ
NR (Уменьшение шума) :
4
Для возвращения к предыдущему меню
– улучшает изображение «с шумом»
нажмите на клавишу
.
(маленькие точки на картине), которое
появляется из-за слабой передачи сигнала.
5
Для выхода из меню нажмите на .
– выбрать On (Вкл) для запуска функции.
Функция ״Таймер״
Это меню позволяет использовать телевизор
5
Время нач.: введите время начала.
в качестве будильника.
6
Время оконч: введите время перехода
в режим ожидания.
1
Нажмите кнопку h.
7
Номер канала: ввеите номер канла,
2
Выделите с помощью курсора меню
который вы желаете использовать в
Характерист., а затем меню Таймер
:
качестве будильника.
Меню ТВ
Таймер
8
Активизир.: вы можете установить:
Изображение
Зеук
Спать
• Однократно для однократного
Характерист.
Время
Установнть
включения будильника,
Время Нач.
• Ежедневно для ежедневного
Время Оконч.
Номер Канала
включения будильика,
Активизир.
• Откл. для отключения будильника.
3
Спать: служит для выбора периода
9
Нажмите на ь для перевода телевизора
времени, по истечени которого
в режим ожидания. Он включится
телевизор автоматически переходит
автоматически в запрограммированное
в режим ожидания.
время.
4
Время: введите текущее время.
Если вы оставите телевизор
включенным, онпросто переключится
Примечание: время обновляется
на другую программу в установленное
автоматически после включения
время (и перейдет в режим ожидания
сетевым выключателем посредством
при наступлении времени, указанного
телетекста программы 1. Если режим
в строке Время оконч.
телетекста в этом канале не установлен,
точное время выставляться не будет.
10

11
Использование функции PIP (картинка-в-картинке)
Функция PIP (картинка-в-картинке) позволяет
вам вызвать PIP-экран ПК (персонального
компьютера) или HD-оборудования, во время
просмотра ТВ программы.
ВАЖНО
Для вызова PIP-экрана компьютера
нужно осуществить следующее:
Вход HDMI-1 или HDMI-2 ДОЛЖЕН быть
подключен к выходу DVI компьютера.
Используйте переходный кабель от HDMI
к DVI.
Для вызова PIP-экрана HD-оборудовани
нужно осуществить следующее:
Вход HDMI-1 или HDMI-2 ДОЛЖЕН
быть подключен к выходу HDMI
HD-оборудования
.
ПРИМЕЧАНИЕ
• Во время просмотра ТВ программ вы
можете вызвать PIP-экран только от одного
источника.
• Идите на меню PIP и выберите HDMI. Как
войти в PIP меню смотрите ниже.
• Выберите HDMI-1 или HDMI-2 в
зависимости от подключения.
PIP
PIP
Размер PIP
Æ
Горизонтальный
Æ
Размер PIP
Æ
сдвиг
Вертикальный
Горизонтальный
Æ
Æ
сдвиг
сдвиг
Вертикальный
Æ
HDMI
Æ
HDMI-1
сдвиг
HDMI
Æ
HDMI-2
Вход в PIP-экран через меню PIP
Примечание: Это возможно, когда обнаружен
PIP-сигнал.
& Для показа основного меню нажмите
на .
é При помощи кнопки Î ï выберите
Χaрaκтерист., а клавишей Æ /
войдите в меню Χaрaκтерист..
Меню ТВ
Χараκтерист.
•
Изображение
•
Звук
Timer
Æ
Размер PIP
Χараκтерист.
•
Контраст+
Æ
Установить
Horizontal
•
NR
Æ
Vertical
PIP
Æ
HDMI
“ Используя клавиши Î ï выберите PIP.
‘ Используя клавишу Æ/
PIP
Размер PIP
Æ
Off
Горизонтальный
Æ
сдвиг
Вертикальный
Æ
сдвиг
HDMI
Æ
Определения элементов PIP
Вход в PIP-экран через меню PIP
ПРИМЕЧАНИЕ
Для более подробной информации
о подключениях к ПК и
HD-оборудованию обратитесь к
РУКОВОДСТВУ ПО ПОДКЛЮЧЕНИЮ.
( Для выбора элементов меню PIP
пользуйтесь Î ï .
§ Пользуйтесь клавишами Í Æ Î ï для
выбора элементов меню
PIP, для
изменений их значений или опций.
è Для выхода из PIP-экрана выберите
размер PIP, а затем выберите Off (Выкл)
.
Размер PIP : Для выбора размера PIP
(Выкл., маленький, средний,
большой и поперечный
)
Горизонтальный сдвиг : Сдвинуть PIP-экран
горизонтально слева направо и
наоборот.
Вертикальный сдвиг : Сдвинуть PIP-экран
вертикально сверху вниз и
наоборот.
HDMI : Если и HDMI-1, и HDMI-2
подключены, то вы можете
выбрать только один источник,
HDMI-1 или HDMI-2.
Примечание: Это возможно, когда обнаружен
PIP-сигнал.
&
é Нажав на второй раз вы измените
маленький PIP-экран на средний PIP-
экран.
“ Нажав на третий раз вы измените
средний размер PIP-экрана на большой
размер.
‘ Нажав на четвертый раз вы измените
большой размер PIP-экрана
на поперечный экран (на одной стороне
PIP-экран, а на другой – PIP-экран).
( Нажав на пятый раз вы выйдите
из режима PIP-экрана.
Нажав на .
для
выбора элементов меню
PIP.

Форматы экрана
Изображение, которое вы получаете, может быть передано в формате 16:9 (широкий экран)
или 4:3 (традиционный экран). При изображении 4:3 на экране иногда бывают черные полосы
на левой и правой стороне экрана. Эта функция позволяет вам оптимизировать изображение
на экране.
Если ваш телевизор обладает экраном 16:9
Нажмите на клавишу
(или Í Æ) для выбора различных режимов. Этот телевизор также
оборудован системой автоматического переключения, которая выбирает правильный формат
для экрана, расшифровывая специфические сигналы, которые передаются с программами.
4:3
Изображение воспроизведено в формате 4:3 и черная полоса
появляется с каждой стороны изображения.
Увеличенние 14:9
Изображение увеличено до формата 14:9, тонкая черная полоса
остается по обе стороны изображения.
Увеличение 16:9
Изображение увеличено до формата 16:9. Этот режим
рекомендуется для получения изображения с с черными полосами
снизу и сверху ( формат «почтовый ящик»).
Увел. Cубтитр
Этот режим позволяет вывести изображение 4:3 на весь экран,
вместе с субтитрами.
Супер.Ш
Этот режим позволяет вывести изображение 4:3 на весь экран,
расширяя его с обеих сторон.
Широкоэкранный
Этот режим позволяет восстановить нормальные пропорции
изображений, транслируемых в формате 16:9.
Примечание: Если ваше изображение находится в формате 4:3,
то оно будет расширено в горизонтальной плоскости.
12

Использование функции «разумного» изображения и звука
Функция «разумного звука» предоставляет
Определение установок «разумного
вам возможность выбрать 4 установки звука,
Hacыщ. : Блестящее и четкое
а именно: Kино, Музыка, Peчь и .
Пepcoнaл.
изображение пригодное
Нажимая несколько раз на выберите нужный
для яркой среды и для
вам режим.
использования при
демонстрировании качества
ТВ от хороших источников.
Нажимая несколько раз на
выберите
нужный вам режим изображения.
Естествен. : Рекомендуемый режим для
жилых помещений и средних
сигналов.
Mяrкий : Предназначено для сигналов
плохого качества. Подходит
для просмотра в жилой
или
комнате.
Мультимедиa : Наилучшее для показа в
магазине и для демонстрации
сигналов плохого качества.
Также наилучший режим для
графических аппликаций.
Пepcoнaл : Настройка изображения
выполняется по вашему вкусу.
Функция «разумного звука » предоставляет
Определение установок «разумного звука»
вам возможность выбрать 4 установки звука,
Kино : Подчеркивает торжественность
а именно: Kино, Музыка, Peчь
и Πepcoнaл.
происходящего (подъем верхних
звуковых частот и баса)
Нажимая несколько раз на, выберите нужный
Музыка : Подчеркивает низкие тона
вам режим.
(басовые частоты).
Peчь :
Подчеркивает высокий тон
(высокие частоты).
пepcoнaл: Настройка звука выполняется по
вашему вкусу.
ПРИМЕЧАНИЕ : Индивидуальная установка
или
устанавливается при использовании меню
Изображение/Звук в главном меню. Только
эта настройка из настроек Разумного
Изображения/Звука может быть измененна.
Все остальные настройки устанавливаются
на заводе-изготовителе.или
Использование функции Активного контроля
Функция Активного контроля автоматически
é
SДля запуска функции Активного
регулирует настройки картинки так, чтобы ее
контроля выберите «Активный контроль
качество не зависело от условий сигнала.
включен»
&
Нажав несколько раз на можно
“
Для отключения функции Активного
переключаться с опции
«Активный
контроля выбрать «Активный контроль
контроль выключен» на «Активный
выключен»
.
контроль включен».
Активный контроль выключен
Активный контроль включен
13

Телетекст
Телетекст представляет собой систему распространения информации, передаваемой по некоторым
каналам, которую можно читать как газету. В этой системе предусмотрена также функция субтитров
для людей, имеющих дефекты слуха или не знающих языка, на котором ведется передача
(кабельные сети, каналы системы спутникого телевещания и т.д.).
1
Вызов телетекста
С помощью этой кнопки можно включить или
выключить показ телетекста. Вместе со списком
элементов, в которые можно войти, появится
краткое изложение. Каждому элементу соответствует
AUX
трехзначный номер страницы. Если выбранный
канал не имеет телетекста, будет показана
3
индикация 100 и экран останется белым. Выйдите
6
из телетекста и выберите другой канал.
5
Выбор страницы
Введите требуемый номер страницы с помощью
2
кнопок
0-9 или P –/+ Например: для страницы 120
1
наберите 120. Номер появится в левом верхнем углу
экрана. Когда страница будет на экране, счетчик
поиска страниц остановится. Повторите эту процедуру
для просмотра другой страницы. Если счетчик
продолжает работать, это означает, что страница
2
не передается.
Прямой доступ к
В нижней части экрана отображаются окрашенные
3
рубрикам
зоны. Доступ к соответствующим рубрикам или
страницам осуществляется при помощи 4 цветных
2
кнопок. Окрашенные зоны мигают, пока рубрика
или страница не будут выведены на экран.
Позволяет вернуться в оглавление (обычно это
4
Оглавление
4
страница 100).
Показ
Некоторые страницы содержать подстраницы, которые
5
полстраницы
отображаются последовательно автоматически.
Нажмите кнопку
для удержания подстраницы.
При повторном нажатии кнопки вы вернетесь
в прежнее положение. С помощью кнопок
Í Æ
выберите предыдущую или следующую подстраницу.
Двойная страница
Функция отсутствует. Не применимо.
6
телетекста
Скрытая
Служит для того, чтобы скрытая информация была
AUX
7
информация
на экране или исчезла с экрана ( решения для игр ).
9
Это позволяет вам вывести верхнюю часть или
8
Увеличение
7
страницы
нижнюю часть страницы. При повторном нажатии
страница вернется к нормальному размеру.
9
9
Предпочитаемые
Для каналов, передающих телетекст (0-40),
страницы
существует возможность ввести в память 4
предпочитаемых вами страницы, к которым
8
можно будет обращаться с помощью цветных
клавиш (красной, зеленой, желтой, синей). Эти
2
предпочитаемые страницы будут по умолчанию
выбираться каждый раз из телетекста.
1
Нажмите на кнопку
для перехода
9
в режим предпочитаемых страниц.
2
Используя введите номер
страницы телетекста, которую вы желаете
ввести в память как предпочитаемую страницу.
9
3
Нажмите и держите клавишу выбранного вами
цвета около 5 секунд. Страница сохранена.
4
Повторите шаги 2 и 3 для других цветных кнопок.
5
Для выхода из режима предпочитаемых
страниц нажмите на
.
6
Для выхода из режима телетекста нажмите
дважды на
.
ПРИМЕЧАНИЕ : Для очистки избранныхстраниц
нажмите и
удерживайте кнопку около
5 секунд.
14

Использование режима компьютерного монитора
Ваш телевизор используется в качестве
Описание фунций
компьютерного монитора.
Формат:
ВАЖНО
– Выбрать между полноекранним
Для работы телевизора в качестве
изображением и естественным
компьютерного монитора должны быть
форматом экрана ПК.
выполнены следующие шаги:
PIP (картинка-в картинке) :
1
Вход HDMI-1 или HDMI-2 ДОЛЖЕН быть
– Показывает PIP-экран для просмотра
подключен к выходу DVI компьютера. Для
ТВ программ одновременно.
подключения пользуйтесь переходным
кабелем от HDMI к DVI.
Использование PIP функции
2
Для получения Списка Источников
Функция PIP (картинка-в-картинке) позволяет
нажмите на и кнопкой I i выберите
вам вызвать PIP-экран
ТВ программы, когда
HDMI-1 или HDMI-2.
3
вы в
ПК режиме.
При помощи кнопок / переключитесь
на выбранный источник. .
ВАЖНО
Источник
Для вызова
PIP-экрана ТВ программы нужно
осуществить следующее:
TV
Æ
Источник
EXT.1
EXT.2 / SVHS2
Вход
HDMI-1 или HDMI-2 ДОЛЖЕН быть
EXT.3 / SVHS3
TV
EXT.1
подключен к выходу
DVI компьютера.
EXT.4
EXT.2 / SVHS2
HDMI 1
Для подключения пользуйтесь переходным
EXT.3 / SVHS3
HDMI 2
EXT.4
кабелем от HDMI к DVI.
HDMI 1
Æ
HDMI 2
Элементы меню PIP: Размер PIP
,
Горизонтальный и вертикальные сдвиги
работают абсолютно также как и при вызове
PIP-экрана в режиме ТВ. За исключением
Использование меню ПК
HDMI, нет выбора для другого источника.
Нажмите кнопку для вывода меню
PIP
ПК.
Используйте Î ï для доступа к
Размер PIP
Æ
установкам и
Í Æ для выбора и
Horizontal
Æ
регулирования установки (установки
Vertical
Æ
автоматически сохраняются):
HDMI
Æ
HDMI
Í
Нет выбора
Описание установок Изображения
Яркость / Контраст:
Для описания элементов меню PIP и его
– Регулировка яркости и контраста.
работы обратитесь к разделу
Цвет:
«Использование функции PIP (картинка-в-
– Изменение оттенков цвета : Холодный
картинке)» на странице 10.
(с голубым оттенком), Нормальный
(сбалансированный) или Теплый
Поддерживаемые резолюции ПК
(с красным оттенком).
Выбор аудио :
640 x 480, 60 Hz 1024 x 768, 60 Hz
640 x 480, 67 Hz 1024 x 768, 70 Hz
– Выбор звука воспроизводимого в ТВ
640 x 480, 72 Hz 1024 x 768, 75 Hz
( ПК или ТВ).
640 x 480, 75 Hz
800 x 600, 56 Hz
800 x 600, 60 Hz
ПРИМЕЧАНИЕ
800 x 600, 72 Hz
Для более подробной информации
800 x 600, 75 Hz
о подключении к ПК обратитесь к
РУКОВОДСТВУ ПО ПОДКЛЮЧЕНИЮ.
15

16
Использование телевизора в режиме HD (высокая четкость)
Режим HD
Режим HD (высокой четкости) позволяет вам
иметь более яркое и четкое изображение при
использовании приемника/оборудования HD,
которое позволяет передавать программы
высокой четкости.
ВАЖНО
Для работы ТВ в режиме HD должны быть
сделаны следующие шаги:
& Вход HDMI-1 или HDMI-2 ДОЛЖЕН быть
подключен к HDMI/DVI выходу на приемнике/
оборудовании HD. Если подключен DVI,
то используйте адаптер HDSMI в DVI.
Для
более подробной информации смотрите
Руководство по подключению.
é Для получения Списка Источников
нажмите на
и клавишей Î ï выберите
HDMI-1 или HDMI-2.
" При помощи Æ / переключитесь на
выбранный источник.
Источник
TV
Æ
Источник
EXT.1
EXT.2 / SVHS2
EXT.3/ SVHS3
TV
EXT.1
EXT.4
EXT.2 / SVHS2
HDMI 1
EXT.3 / SVHS3
HDMI 2
EXT.4
HDMI 1
Æ
HDMI 2
Использование меню HD
& Для показа меню HD нажмите на .
При помощи Î ï войдите в установки и
кнопкой Í Æ/ выберите или измените
установки.
Меню установки HD
ПРМЕЧАНИЕ: Вы не можете войти в
Установить в меню HD. В меню HD НЕТ
функции Установить.
Установки изображения и звука в режиме HD
F-Функции установки изображения и звука
в режиме HD аналогичны установкам
изображения и звука в режиме ТВ и работают
абсолютно также как настройки изображения
и звука в режиме ТВ (смотрите стр. 9).
Ваш телевизор Philips является HDMI-совместимым. Если качество изображения будет
неудовлетворительным, установите стандартное разрешение видео для используемого устройства
(проигрывателя DVD, кабельной приставки и т. п.). Например, для проигрывателя DVD выберите 576p,
720p или 1080i. Для ПК выберите 640 x 480, 800 x 600 или 1024 x 768. Если неполадка не будет устранена,
обратитесь к руководству пользователя ПК за информацией о программных обновлениях видеокарты.
Обратите внимание на то, что это не является дефектом телевизора.
Функции в режиме HD
Таймер : Функции таймера отключения
и таймера аналогичны функция таймера
отключения и таймера на телевизоре и
работают точно так же (см. стр. 10).
PIP : Отображение экрана PIP для
одновременного просмотра телевизионных
программ.
Элементы меню PIP: Размер PIP, положение
по горизонтали и вертикали настраиваются
точно также, как при вызове экрана PIP в
режиме телевизора. Описание элементов
меню PIP, а также принципов его работы см. в
разделе “Использование функции PIP (картинка
в картинке)” на стр. 11.
* ÉopËÁ.cдвËr : Настройка положения
изображения по горизонтали.
* PeÊËÏ Ç˚·opa : При подключении
компьютера к оборудованию HD,
поддерживающему разрешения
480p, 576p или
720p, будет выделен пункт “PeÊËÏ Ç˚·opa”
в меню “XapaÍÚepËcÚ.”. Это позволит выбрать
режим ПК или HD. Если оно не поддерживает
разрешения 480p, 576p или 720p, доступ к этой
функции невозможен.
XapaÍÚepËcÚ.
TaÈÏep
Æ
KÓÌ
ÚpacÚ+
NR
PIP
Æ
Éop
ËÁ.cÑ
Ç
Ër
Æ
PeÊË
Ï Ç˚·opa
Æ
HD
ПРИМЕЧАНИЕ: Для более подробной
информации о подключении
к HD-аппаратуре смотрите
РУКОВОДСТВО ПО ПОДКЛЮЧЕНИЮ.
Поддерживается формат HD
480p
576p 720p 1080i

Советы по устранению неисправностей
Ниже приведен список признаков, с которыми Вы можете столкнуться при работе телевизора.
Перед тем, как обратиться к службе обслуживания, проверьте этот список.
Признак Возможная причина Что вы должны сделать
Нет изображения • Источник питания • Проверьте включен ли кабель электропитания
на экране неисправен в розетку. Если нет напряжения выньте вилку.
• Питание ТВ не включено Подождите 60 секунд и втавьте вилку в
розетку снова. Включите снова ТВ.
• Нажмите на пульте дистанционного
управления клавишу
.
Плохой прием • Неиспралено • Проверить соединение антенны с задней
(снежное изображение подключение
антенны стороны ТВ.
и шум) •
Слабый сигнал • Попытайтесь вручную отрегулировать
• Неправильная изображение (смотрите стр. 8)
ТВ система • Выбрали ли вы правильную систему ТВ?
(смотри стр. 8).
Нет изображения • Антенна и кабель • Проверьте, подключены ли кабели
евроконнектора или антенна.
• Выбран неправильный • Проверьте, правильно ли выбран источник.
источник Нажмите для входа в Список источников
и выберите правильный источник.
На некоторых • Неправильная ТВ • Проверьте правильно ли выбрана ТВ система
каналах нет звука система
(смотри стр. 8)
Нет звука • Нулевой уровень звука • Попробуйте увеличить громкость.
• Звук отключен • Проверьте, что звук не отключен.
• Направьте пульт дистанционного управления
прямо на сенсор передней панели ТВ.
• Подключены наушники. • Отсоединить наушники.
Накладка звука • Бытовые • Попробуйте отключить какой-нибудь
электроприборы электроприбор,
например, работающую сушилку
волос, пылесос.
Невозможно понять • Случайно выбран • нажмите на
для выхода из данного меню.
язык на экране во ошибочный язык Нажмите на
для входа в главное меню.
время установки Кнопкой
ï выберите четвертый пункт основного
понять язык на экране меню. Пользуйтесь
Æ / для входа на
вр время установки следующий уровень меню и Î ï для выбора
правильного языка. Нажмите на кнопку
Æ /
для подтверждения выбора.
ТВ не реагирует на • Ошибочная полярность • Проверьте полярность батареек.
дистанционное батареек • Попробуйте заменить батарейки.
управление • Батарейки разряжены
Случайное появление • Характерная черта • Этот симптом не является проблемой.
на экране красных, для жидкости Жидкокристаллическая панель построена
голубых, зеленых с помощью технологии очень большой точности,
и черных пятен. которая показывает тонкие детали изображения.
Иногда несколько неактивных пикселей могут
появится на экране в качестве фиксированных
красных, синих, зеленых и черных точек.
Заметте, что это не влияет на качество работы
телевизора.
Скачущее или • * Нарушено • Шум виден, если нарушается распознавание
дрожащее распознавание *HDCP у подключенного цифрового устройства
изображение в HD HDCP (см. Словарь) (DVD плейера или игровой приставки). Проверьте
режиме руководство пользователя вашего цифрового
оборудования, которое подключается.
• Используйте стандартный кабель HDMI к DVI.
Нет звука или • Телевизор в режиме • Нажмите на пульте дистанционного
изображения, а на ожидания управления клавишу .
передней панели
горит красная
лампочка
17

Советы по устранению неисправностей
Симптом Возможная причина Что вы должны сделать
Нет доступа • В режиме AV, •
Нажмите кнопку AV и выберите телевизонный
к установочному EXTERNAL или HD.
режим. Теперь вы имеете доступ к установочному
меню меню с помощью кнопок меню.
Режимы ПК не • Неправильные • Проверить правильность подключений.
работают подключения (смотрите "Использование вашего телевизора
в качестве монитора компьютера" на стр. 14).
(Для более подробной информации о
подключении к персональному компьютеру
смотрите «Руководство по подключению».
• Выбран неправильный • Проверьте, правильно ли выбран источник.
источник Нажмите для входа в Список источникови
источникови выберите правильный источник.
и выбрать правильный источник.
•
Ошибочная резолюция
•
Проверьте, сконфигурирован ли ваш компьютер
у дисплея
на совместимую резолюцию дисплея. (смотрите
"Использование вашего телевизора в качестве
• Ошибочная настройка
монитора компьютера" на стр. 14).
ПКграфическая карта • Проверьте графическую карту ПК.
Цвет S-видео • Ошибочное • Проверьте правильно ли подключен кабель
становится слабым обнаружение сигнала электропитания
•
Нажмите кнопку P + на пульте управления для
для переключения канала вверх, и кнопку P -
для переключения канала вниз
Черная полоса •
Очень быстрая частота
•
Измените частоту обновления кадра ПК на 60 Гц.
сверху и снизу
обновления кадра
экрана в режиме ПК
Глоссарий
DVI DVI (Digital Visual Interface): Стандарт цифрового
HDMI (High-Definition Multimedia Interface) :
Интерфейса, разработаний Digital Display Working
Предоставляет несжатый, цифровой аудио/видео
Group (DDWG) для преобразования аналоговых
интерфейс между телевизором и какой-либо
сигналов в цифровые для использования как
HDMI-оборудованной аудио/видео компонентой,
аналоговых, так и цифровых форм отображения
такой как компьютерная приставка, DVD-плейер
сигнала.
и A|V приемник. HDMI поддерживает расширенное
видео или видео с высокой четкостью плюс
VGA (Video Graphics Array) : общий графический
двухканальное цифровое аудио.
стандарт дисплея для ПК.
Система : Телевизионное изображение передается
RGB сигналы : Это три видео сигнала, Красный,
по-разному в разных странах. Вот несколько
Зеленый и Синий, которые формируют изображение.
стандартов: BG, DK, I, и LL’. Настройка Системы (стр.
Использование этих сигналов улучшает качество
8) используется для выбора различных стандартов.
изображения.
Необходимо отличать ее от кодирования цветов PAL
S-VHS сигналы : Это два отдельных видеосигнала
или SECAM. PAL используется в большинстве стран
Y/C, соответствующих стандартам записи S-VHS и
Европы, SECAM во Франции, в России и в большинстве
Hi-8. Сигналы яркости Y (черный и белый) и цвета
африканских стран. США и Япония используют
С (цветной) записываются на пленке отдельно.
другую систему - NTSC.
Это дает более высокое качество изображения,
HDCP (High-bandwidth Digital-Content Protection):
чем видеостандарт (VHS и 8 мм ), где сигналы Y/C
HDCP кодирует передачу цифровой информации
смешиваются и образуют один видео сигнал.
между видео источником или передатчиком, таким
Звук NICAM :Техника, позволяющая передачу звука
как компьютер, DVD-плейер или компьютерная
цифрового качества.
приставка, и цифровым дисплеем или приемником,
16:9 : Это соотношение между длиной и высотой
таким как монитор, телевизор или проектор.
экрана. Телевизоры с широким экраном имеют
соотношение 16/9, а с традиционным экраном – 4/3.
18

Спецификация
19
37PFxxxx 42PFxxxx
Размер панели экрана
940 mm (37”) 1070 mm (42”)
Мощность звука 2 x 15 W 2 x 15 W
Телевизионноая система PAL, SECAM
Видео воспроизведение NTSC, PAL, SECAM
Звуковая система Моно, Nicam стерео, виртуальная долби система
Возможность соединения
сзади Вход антенны 75
Ω
, Скарт 1, Скарт 2, HDMI 1, HDMI 2,
вход видео компоненты
сбоку Аудио вход, Видео вход, S-видео вход, Наушники
Потребляемая мощность 180 W 220 W
Потребляемая мощность
< 2 W < 2 W
в режиме ожидания
Размеры телевизора
(с подставкой)
Ширина
1100 mm 1236 mm
Глубина
240 mm 280 mm
Высота
657 mm 720 mm
Вес нетто (с подставкой) 25 kg 42 kg
Справочная таблица стран, доступных для выбора
Сокращение Страна Сокращение Страна Сокращение Страна
A
Австрия
GR
Греция
H
Венгрия
B
Бельгия
I
Италия
HR
Хорватия
CH
Швейцария
IRL
Ирландия
PL
Польша
D
Германия
L
Люксембург
RO
Румыния
DK
Дания
N
Норвегия
RUS
Россия
E
Испания
NL
Нидерланды
SK
Словакия
F
Франция
P
Португалия
SLO
Словения
FI
Финляндия
S
Швеция
TR
Турция
GB
Англия
CZ
Чешская
---
Другие
Республика

Ta b le of TV frequencies.
Lista das frequências TV
CÔËÒÓÍ ˜‡ÒÚÓÚ Ô‰‡Ú˜ËÍÓ‚.
Frequenztabelle der Fernsehsender.
Liste over TV senderne.
A televizió-adóállomások
Liste des fréquences TV.
Tabell over TV-frekvenser.
frekvenciáinak a listája.
Frequentietabel TV-Zenders.
Tabell över TV-frekvenser.
Lista częstotliwości stacji nadawczych.
Tabella delle frequenze TV.
TV-taajuustaulukko.
Seznam frekvenčních pásem vysílačů.
Lista de frecuencias TV.
KK··ÙÙ¿¿ÏÏÔÔÁÁÔÔ˜˜ ÛÛ˘˘¯¯ÓÓÔÔÙÙ‹‹ÙÙˆˆÓÓ ÔÔÌÌÒÒÓÓ..
Zoznam frekvenčných pásiem vysielačov.
EUROPE
FRANCE
CANAL ................FREQ (MHz)
2...........................55.75
CANAL ................FREQ (MHz)
CANAL ................FREQ (MHz)
CANAL ................FREQ (MHz)
3...........................60.50
E2 ........................48.25
S15 ....................259.25
33.......................567.25
4...........................63.75
E3 ........................55.25
S16 ....................266.25
34.......................575.25
5...........................176.0
E4 ........................62.25
S17 ....................273.25
35.......................583.25
6...........................184.0
E5 ......................175.25
S18 ....................280.25
36.......................591.25
7...........................192.0
E6 ......................182.25
S19 ....................287.25
37.......................599.25
8...........................200.0
E7 ......................189.25
S20 ....................294.25
38.......................607.25
9...........................208.0
E8 ......................196.25
H1 ......................303.25
39.......................615.25
10.........................216.0
E9 ......................203.25
H2 ......................311.25
40.......................623.25
B ........................116.75
E10 ....................210.25
H3 ......................319.25
41.......................631.25
C ........................128.75
E11 ....................217.25
H4 ......................327.25
42.......................639.25
D ........................140.75
E12 ....................224.25
H5 ......................335.25
43.......................647.25
E ........................159.75
R1 ........................49.75
H6 ......................343.25
44.......................655.25
F.........................164.75
R2 ........................59.25
H7 ......................351.25
45.......................663.25
G ........................176.75
R3 ........................77.25
H8 ......................359.25
46.......................671.25
H ........................188.75
R4 ........................85.25
H9 ......................367.25
47.......................679.25
I..........................200.75
R5 ........................93.25
H10 ....................375.25
48.......................687.25
J .........................212.75
R6 ......................175.25
H11 ....................383.25
49.......................695.25
K ........................224.75
R7 ......................183.25
H12 ....................391.25
50.......................703.25
L.........................236.75
R8 ......................191.25
H13 ....................399.25
51.......................711.25
M........................248.75
R9 ......................199.25
H14 ....................407.25
52.......................719.25
N ........................260.75
R10 ....................207.25
H15 ....................415.25
53.......................727.25
O ........................272.75
R11 ....................215.25
H16 ....................423.25
54.......................735.25
P ........................284.75
R12 ....................223.25
H17 ....................431.25
55.......................743.25
Q ........................296.75
S1 ......................105.25
H18 ....................439.25
56.......................751.25
S2 ......................112.25
H19 ....................447.25
57.......................759.25
S3 ......................119.25
21.......................471.25
58.......................767.25
ITALY
S4 ......................126.25
22.......................479.25
59.......................775.25
S5 ......................133.25
23.......................487.25
60.......................783.25
CANALE..............FREQ (MHz)
S6 ......................140.25
24.......................495.25
61.......................791.25
A ..........................53.75
S7 ......................147.25
25.......................503.25
62.......................799.25
B ..........................62.25
S8 ......................154.25
26.......................511.25
63.......................807.25
C ..........................82.25
S9 ......................161.25
27.......................519.25
64.......................815.25
D ........................175.25
S10 ....................168.25
28.......................527.25
65.......................823.25
E ........................183.75
S11 ....................231.25
29.......................535.25
66.......................831.25
F.........................192.25
S12 ....................238.25
30.......................543.25
67.......................839.25
G ........................201.25
S13 ....................245.25
31.......................551.25
68.......................839.25
H ........................210.25
S14 ....................252.25
32.......................559.25
69.......................855.2
5
H1 ......................217.25
Information for users in the UK (not applicable outside the UK)
Positioning the TV
Important
For the best results, choose a position where light
This apparatus is fitted with an approved moulded
does not fall directly on the screen, and at some
13AMP plug. Should it become necessary to replace
distance away from radiators or other sources of
the mains fuse, this must be replaced with a fuse of
heat. Leave a space of at least 5 cm all around the
the same value as indicated on the plug.
TV for ventilation, making sure that curtains,
1. Remove fuse cover and fuse.
cupboards etc. cannot obstruct the air flow through
2.The replacement fuse must comply with BS 1362
the ventilation apertures.The TV is intended for use
and have the ASTA approval mark. If the fuse is
in a domestic environment only and should never be
lost, make contact with your retailer in order to
operated or stored in excessively hot or humid
verify the correct type.
atmospheres.
3. Refit the fuse cover.
In order to maintain conformity to the EMC directive,
General Points
the mains plug on this product must not be removed.
Please take note of the section entitled 'Tips' at the
end of this booklet.
Connecting the aerial
The aerial should be connected to the socket marked
Interference
: at the back of the set.An inferior aerial is likely to
The Department of Trade and Industry operates a
result in a poor, perhaps unstable picture with ghost
Radio Interference Investigation Service to help TV
images and lack of contrast. Make-shift loft or set-top
licence holders improve reception of BBC and IBA
aerials are often inadequate.Your dealer will know from
programmes where they are being spoilt by
experience the most suitable type for your locality.
interference.
Should you wish to use the set in conjunction with
If your dealer cannot help, ask at a main Post Office
other equipment, which connects to the aerial socket
for the booklet "How to Improve Television and
such as TV games, or a video camera it is recommended
Radio Reception".
that these be connected via a combiner unit to avoid
repeated connection and disconnection of the aerial plug.
Mains connection
Before connecting the TV to the mains, check that the
Fitting the stand (if provided)
mains supply voltage corresponds to the voltage
Use only the stand provided with the set, making
printed on the type plate on the rear panel of the TV. If
sure that the fixings are properly tightened.A
the mains voltage is different, consult your dealer.
diagram showing how to assemble the stand is
packed with the stand. Never use a make-shift stand,
or legs fixed with woodscrews.

Specifications are subject to change without notice.
Trademarks are the property of Koninklijke Philips Electronics N.V. or their respective owners.
2005 © Koninklijke Philips Electronics N.V. All rights reserved
.
www.philips.com
3139 125 35772



